公众号
公众号二维码 扫一扫,关注微信公众号
您的位置: 首页 > 资讯攻略 > 游戏攻略 > 正文

这就是江湖萌新枪开局到琼崖保姆攻略

发布时间:2025-03-11
作者: 零六找游戏
浏览:
加入收藏次)
猫三国

欢迎来到这就是江湖,一款以江湖为背景的冒险游戏。对于许多新手玩家来说,如何快速适应游戏节奏并顺利成长是他们面临的首要问题。本篇攻略将详细为你介绍从萌新到成为琼崖保姆的攻略过程,帮助你迅速掌握游戏技巧,享受游戏带来的乐趣。

内容来自lingliuyx.com

一、初入江湖 本文来自零六找游戏

初入江湖时,玩家需要熟悉游戏的基本操作和界面布局。在游戏的开始阶段,建议优先完成新手引导任务,这不仅能够让你快速了解游戏的操作方式,还能获得一些基础装备和资源,帮助你在游戏中更快地起步。此外,利用新手任务提供的经验奖励,可以迅速提升等级,解锁更多功能。

零六游戏公众号

二、资源收集与分配

06sy.cn

在这就是江湖中,资源管理是至关重要的一环。玩家需要通过探索地图、完成任务等方式获取各类资源。合理分配资源,优先提升角色的核心能力,如攻击力、防御力等,是提高生存率的关键。同时,不要忽视对辅助技能和装备的培养,它们将在关键时刻发挥重要作用。 零六攻略小程序

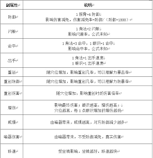
这就是江湖萌新枪开局到琼崖保姆攻略(图1) 本文来自零六找游戏

三、技能学习与搭配 攻略来自lingliuyx.com

随着游戏进程的发展,玩家将解锁更多的技能。学会选择适合自己的技能组合,并根据实际情况灵活调整,是战斗胜利的重要因素。初期推荐优先学习攻击型技能,中期可适当加入控制或治疗技能,后期则需注重技能之间的连携配合,以实现最大化的输出效果。

06sy.cn

四、团队协作

在游戏中,团队合作往往能带来事半功倍的效果。寻找志同道合的朋友组成小队,共同挑战高难度副本或参与pvp竞技场,不仅能增加游戏的乐趣,还能有效提升个人实力。记得在队伍中明确分工,合理安排战术,这样才能在面对强敌时取得优势。

这就是江湖萌新枪开局到琼崖保姆攻略(图2)

五、挑战琼崖保姆

当你的角色达到一定等级后,便可以尝试挑战琼崖保姆这一高级boss。在此之前,确保已经准备好足够的补给品,并对自身的装备进行最后的优化。在战斗过程中,注意观察boss的攻击模式,及时躲避其致命技能,并抓住机会发动反击。通过不断尝试与总结经验,相信不久之后你就能成功击败琼崖保姆,成为真正的江湖高手。

结语

这就是江湖是一款充满挑战与机遇的游戏。希望这篇攻略能够帮助你在游戏中取得更好的成绩,享受更加精彩刺激的江湖生活。祝各位玩家游戏愉快!

这就是江湖萌新枪开局到琼崖保姆攻略的全文就介绍到这里,如果对您有所帮助,不妨也分享给其他需要的玩家,更多相关攻略正在添加中。

免责声明:我们致力于保护作者版权,注重分享,被刊用文章【本页文章内容】因无法核实真实出处,未能及时与作者取得联系,或有版权异议的,请联系零六找游戏管理员,我们会立即处理! 便捷联系:微信公众号搜<零六游戏>联系在线客服即可
加载中~

作者资料