公众号
公众号二维码 扫一扫,关注微信公众号
您的位置: 首页 > 资讯攻略 > 新手指南 > 正文

这就是江湖新手怎么开荒

发布时间:2025-03-23
作者: 零六找游戏
浏览:
加入收藏次)
猫三国

在开始你的江湖之旅之前,首先要做的是熟悉游戏的基本操作。这就是江湖作为一款武侠题材的游戏,不仅有丰富的剧情和任务系统,还有独特的战斗机制。因此,玩家需要花费一些时间来掌握游戏的操作方式,包括角色移动、技能释放等基础内容。 06zyx.com

二、选择门派 06zyx.com

进入游戏后,玩家需要选择一个门派加入。不同的门派有着不同的背景故事和特色技能。例如,少林派擅长近战攻击,武当派则更注重内功修炼。玩家可以根据自己的喜好以及未来的发展方向来选择合适的门派。建议新手玩家可以先从一些比较容易上手的门派开始尝试,如丐帮或华山派。 零六游戏攻略平台

三、完成主线任务

06sy.cn

游戏中的主线任务是推动剧情发展的重要环节。通过完成这些任务,不仅可以获得大量经验、装备等奖励,还能让玩家更好地了解游戏的世界观。因此,在前期阶段,玩家应该优先考虑完成主线任务,这样有助于快速提升等级并解锁更多功能。 攻略来自lingliuyx.com

这就是江湖新手怎么开荒(图1)

零六攻略小程序

四、参与日常活动

本文来自零六找游戏

除了主线任务外,这就是江湖还设有各种各样的日常活动供玩家参与。这些活动通常会提供丰厚的奖励,包括但不限于经验值、金币、稀有道具等。积极参与这些活动不仅能够帮助玩家更快地成长起来,还可以增加与其他玩家之间的互动交流机会。

内容来自lingliuyx.com

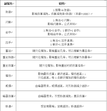
五、合理分配属性点

随着等级的提升,玩家将获得一定数量的属性点用于分配。合理的属性点分配对于提高战斗力至关重要。一般来说,根据所选门派的不同,玩家需要侧重于加强某些特定属性(如力量、敏捷、内力等)。建议新手玩家可以参考游戏内的推荐方案进行初步设置,并根据实际游戏体验逐步调整优化。

这就是江湖新手怎么开荒(图2)

六、结交朋友

在游戏中结交志同道合的朋友是非常重要的。一方面,与他人组队刷副本或者参加团队竞技等活动可以获得更好的游戏体验;另一方面,在困难时期互相支持鼓励也是十分必要的。因此,建议新手玩家积极加入帮会或寻找固定队友,共同探索这个充满挑战与机遇的江湖世界。

结语

这就是江湖新手怎么开荒的全文就介绍到这里,如果对您有所帮助,不妨也分享给其他需要的玩家,更多相关攻略正在添加中。

免责声明:我们致力于保护作者版权,注重分享,被刊用文章【本页文章内容】因无法核实真实出处,未能及时与作者取得联系,或有版权异议的,请联系零六找游戏管理员,我们会立即处理! 便捷联系:微信公众号搜<零六游戏>联系在线客服即可
加载中~