公众号
公众号二维码 扫一扫,关注微信公众号
您的位置: 首页 > 资讯攻略 > 游戏攻略 > 正文

这就是江湖新玩家必看攻略

发布时间:2025-04-01
作者: 零六找游戏
浏览:
加入收藏次)
猫三国

踏入这就是江湖的世界,每一位新手玩家都将开启一段属于自己的武侠传奇。本攻略旨在为初入江湖的你提供全面的指导,帮助你更快适应游戏,少走弯路,迅速成长为一代大侠。 攻略来自lingliuyx.com

一、角色选择与初始设定

攻略来自lingliuyx.com

在游戏开始,你将面临角色选择。不同的门派拥有独特的武功和技能体系,直接影响你的游戏体验和成长路径。建议根据个人喜好和游戏理解选择门派,同时考虑门派间的平衡性,避免选择过于冷门或难以发展的门派。 本文来自零六找游戏

初始属性分配需谨慎,力量、敏捷、体质、内力等基础属性将直接影响你的战斗能力。对于新手,建议均衡发展,特别是内力,它是施展武学的基础。

零六游戏攻略平台

二、主线任务与剧情推进 本文来自零六找游戏

紧跟主线任务是快速提升等级和解锁新功能的捷径。主线任务不仅提供丰富的经验奖励,还能让你逐步了解游戏世界观和剧情脉络。在完成任务的同时,注意收集任务中提及的道具和装备,它们对你的成长至关重要。 零六游戏,游戏平台零六找游戏

这就是江湖新玩家必看攻略(图1)

零六攻略小程序

三、武功修炼与技能搭配 零六游戏,游戏平台零六找游戏

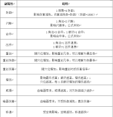
这就是江湖中,武功是核心玩法之一。通过门派学习、秘籍研读、奇遇获得等方式,你可以掌握多种武功。初期,优先修炼门派基础武功,为后续高级武功打下基础。

这就是江湖新玩家必看攻略(图2)

技能搭配同样重要,根据战斗需求灵活切换。例如,pve时侧重输出和控制,pvp则需考虑防御和反击策略。定期回顾和调整技能搭配,让战斗更加高效。

四、社交互动与帮派建设

江湖不是一个人的战斗,加入帮派能让你结识志同道合的伙伴,共同参与帮派活动,获取丰厚奖励。在帮派中,积极参与帮派建设,提升帮派等级,不仅能增强个人实力,还能享受更多帮派福利。

此外,与其他玩家建立良好的社交关系,无论是组队副本、竞技场挑战还是资源交换,都能让你的江湖之路更加顺畅。

五、资源管理与经济发展

游戏中,银两、元宝、材料等资源至关重要。合理规划每日任务、副本挑战、市场交易等,可以有效积累资源。初期,优先投资于提升战斗力和解锁新功能,如升级武功、强化装备、购买稀有材料等。

同时,学会利用游戏内的经济系统,如开设店铺、参与拍卖等,实现资源的最大化利用。

六、心态调整与持续学习

最后,保持良好的游戏心态至关重要。面对挑战和失败,及时调整策略,保持耐心和毅力。同时,持续关注游戏更新和攻略分享,不断提升自己的游戏理解和操作技巧。

这就是江湖新玩家必看攻略(图3)

这就是江湖是一个充满未知与挑战的世界,每一位玩家都能在这里书写属于自己的传奇。希望这篇攻略能帮助你顺利启程,成为江湖中的佼佼者。祝你在江湖中,快意恩仇,成就非凡!

这就是江湖新玩家必看攻略的全文就介绍到这里,如果对您有所帮助,不妨也分享给其他需要的玩家,更多相关攻略正在添加中。

免责声明:我们致力于保护作者版权,注重分享,被刊用文章【本页文章内容】因无法核实真实出处,未能及时与作者取得联系,或有版权异议的,请联系零六找游戏管理员,我们会立即处理! 便捷联系:微信公众号搜<零六游戏>联系在线客服即可
加载中~

作者资料